Kaiyun - 开云 (中国体育) 官方入口

2024全球钣金加工行业发展现状分析2023年全球钣金加工市场规模约175亿美元【组图】—开云(kaiyun)体育-官方网站
公司新闻

公司新闻

当前位置: 首页 > Kaiyun新闻 > 公司新闻

2024全球钣金加工行业发展现状分析2023年全球钣金加工市场规模约175亿美元【组图】

2025-03-05

  钣金加工是金属加工工艺的一种,通常是指针对金属薄板的一种综合冷变形加工工艺,包括剪、冲/切/复合、折、焊接、铆接、拼接、成型等,在加工过程中,金属薄板的厚度不发生改变。之后再按照不同需求,对这类金属薄板产品进行加工形成最终的金属结构件,如各类标准/特殊规格的机箱、机柜。钣金加工主要产品广泛应用于航空、军工、新能源、电力、通讯、IT等行业领域。

  按照加工手段不同,钣金工艺科分为手工钣金、冲压钣金和数控钣金。目前,手工钣金主要集中在汽车修理、艺术、广告等领域;冲压板金适用于品种较为单一、产量较大、结构件较小、相对稳定的产品种类;数控钣金适用于批量小、品种多、尺寸大的产品种类。

2024全球钣金加工行业发展现状分析2023年全球钣金加工市场规模约175亿美元【组图】(图1)

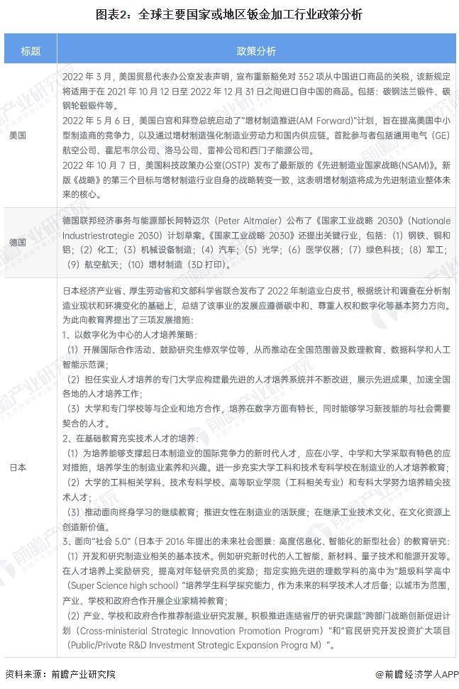
  全球主要国家如美国、德国和日本在钣金加工行业相关领域出台了多项政策举措。美国在 2022 年对部分中国进口商品关税豁免,并通过推进增材制造计划和发布先进制造业国家战略,从供应链、技术创新应用以及产业战略方向上影响钣金加工行业;德国将增材制造纳入《国家工业战略 2030》关键行业,助力其在钣金加工的增材制造技术发展与产业协同;日本则着重人才培养,从数字化人才培育、基础教育技术人才充实以及 “社会 5.0” 教育研究等方面,为钣金加工行业提供不同层次人才,推动基础技术研发和产业合作创新,这些政策都在不同维度上推动着各国钣金加工行业的发展与变革,以适应全球制造业的竞争态势和未来趋势。

2024全球钣金加工行业发展现状分析2023年全球钣金加工市场规模约175亿美元【组图】(图2)

  根据Research and Markets数据,2022年全球钣金加工市场规模为168.6亿美元,初步统计2023年市场规模在175亿美元左右。

2024全球钣金加工行业发展现状分析2023年全球钣金加工市场规模约175亿美元【组图】(图3)

  根据Research and Markets数据,亚太市场在2022年的钣金加工服务中占有最大的市场份额,2022年市场规模为65.83亿美元,占比达39.04%,预计未来复合年增长率为3.60%,到2030年将达到87.36亿美元,仍然保持其主导地位,这一增长归因于中国、印度、日本、越南等新兴国家工业活动的增加,其中日本是众多行业的最大出口国之一。

2024全球钣金加工行业发展现状分析2023年全球钣金加工市场规模约175亿美元【组图】(图4)

  根据Research and Markets预测,受新能源、汽车等下游终端产品需求拉动,2024-2029年全球钣金加工行业年复合增长率约3.57%,到2029年,全球钣金加工行业市场规模将增至216亿美元。

2024全球钣金加工行业发展现状分析2023年全球钣金加工市场规模约175亿美元【组图】(图5)

  更多本行业研究分析详见前瞻产业研究院《中国钣金加工行业市场需求预测与转型升级分析报告》

  同时前瞻产业研究院还提供产业新赛道研究、投资可行性研究、产业规划、园区规划、产业招商、产业图谱、产业大数据、智慧招商系统、行业地位证明、IPO咨询/募投可研、专精特新小巨人申报、十五五规划等解决方案。如需转载引用本篇文章内容,请注明资料来源(前瞻产业研究院)。

  更多深度行业分析尽在【前瞻经济学人APP】,还可以与500+经济学家/资深行业研究员交流互动。更多企业数据、企业资讯、企业发展情况尽在【企查猫APP】,性价比最高功能最全的企业查询平台。

  特别声明:以上内容(如有图片或视频亦包括在内)为自媒体平台“网易号”用户上传并发布,本平台仅提供信息存储服务。

  雷军发表政府工作报告听后感:要旗帜鲜明地“反内卷”,坚持走高质量发展道路

  詹皇5万分+1001胜平邓Kaiyun体育官方网站 开云登录网站肯:东詹首次联手同砍30+ 23战19胜巩固第二

  23分逆转!杜兰特34+7太阳送快船3连败,奇兵末节10分哈登21+6+15

  《编码物候》展览开幕 北京时代美术馆以科学艺术解读数字与生物交织的宇宙节律

  曜越推出全塔侧透机箱 AX500:支持 SSI-EEB 大板,配备多卡支架

  锐龙小钢Kaiyun体育官方网站 开云登录网站炮!七彩虹发布首款AMD ITX迷你小板:9+2+1相豪华供电

Copyright © 2020-2024 开云金属制品有限公司 版权所有  鲁ICP备2023005029号

关于Kaiyun体育 +

Kaiyun新闻 +

解决方案

常见问题

在线留言

联系方式